笔者认为如将“工农业等”的表述理解为“生产性用途”或“生产活动”则能更为有效的将生产端与消费端进行有效区分,减少解释性风险。
八、总结一下
除了开头提到的品目需要进行涉及工业用途判断外,还查询了申报要素。在品目71.15、74.19、75.08、76.16、78.06的申报要素“用途”栏中,同样需判断是否为工业用途。
在第四类、第五类和第十六类中,产品是否为工业用途可能直接影响着章或品目的判断。而在其他一些类章中,则影响着申报要素的准确性,进而对海关审价产生影响。这也解释了为什么某些产品的查验率较高。
“工业用”产品在不同类、章中的含义存在差异,但决不可简单按照“非家用”即为“工业用”进行判断,而必须根据类、章列举的用途进行综合考量。工业用途的界定可从狭义与广义两个维度进行解析,狭义而言,当商品直接作为工业生产原料使用时(例如甘蔗用于制糖、花生用于榨油),其用途通常被明确界定为工业用途;广义层面,只要商品具备非零售属性且非家庭终端消费特征,即可纳入工业用途考量范畴。笔者认为这种划分方式既突出了生产资料的直接应用场景,又涵盖了产业链各环节的非消费端使用特性。
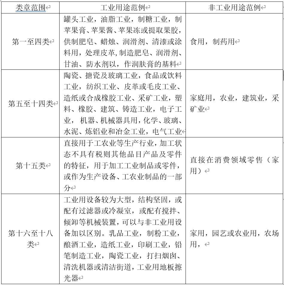
这里果子对品目注释中部分工业用途范围做以总结,供大家参考:

至于2007年本国子目注释中的相关表述,虽然在2025年未再出现,但在未有进一步明确之前依旧具有参考价值。这里还是希望海关总署能够出台更细化的“工业用”解释指南,减少归类争议,便于企业准确掌握相关产品归类。
需要特别指出的是,虽然世界海关组织出台的《协调制度》在全球范围构建了统一的商品分类框架,但其法律地位在不同法域存在显著差异。在美国等普通法系国家,《协调制度》目录本身并不具有法律强制约束力,海关归类实务中主要依据关税表及联邦法院判例确立的实质性改变标准,更侧重于商品物理属性与终端用途的客观认定。反观我国海关法律体系,根据《中华人民共和国海关进出口货物商品归类管理规定》第二条授权,海关总署发布的《进出口税则商品及品目注释》具有“部门规章”的法律效力,这本质上是赋予国际《协调制度》规则的法律强制效力。此种制度差异导致中国海关在商品归类实践中,必须严格遵循注释文本的逻辑推演,即便面对新兴产品或技术迭代带来的归类争议,在《协调制度》框架未作修订前仍需恪守现行注释的法定解释,这在客观上形成了较之美国更为刚性的商品归类判定机制。这也就是引起我们这篇文章进行讨论的原因。
以上,就是我们对《进出口税则》中有关工业用途产品判定的解析,供大家参考。水平有限,如有错误敬请指出。
推荐资讯